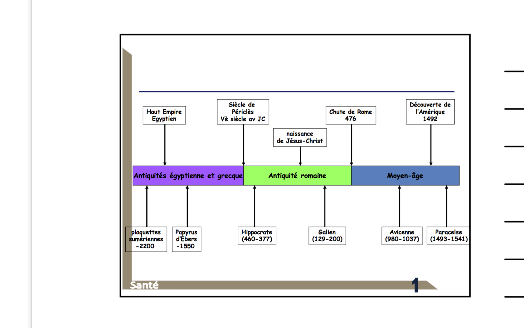
Peut t-on considérer que Hypocrate (illustre) médecin GREC,
a vécu durant l'antiquité grecque..
Logique n'es-ce pas...
et pourtant un peu contradictoire avec la Diapo non?



Utilisateurs parcourant ce forum: Aucun utilisateur enregistré et 2 invités